5月28日,
《中华人民共和国民法典》
经十三届全国人大三次会议表决通过,
7编、84章、1260条!
“从摇篮到坟墓”,
一生各阶段的权利
都可以在民法典中找到答案。
点击文末“阅读原文”阅读:
民法典与每个人的生活息息相关,
而未成年人又因其身份的特殊性,
成为民法典编纂过程中备受关注的部分。
今天,一起来看看
民法典如何保护未成年人的权益
↓↓↓
胎儿
“涉及遗产继承、接受赠与等胎儿利益保护的,胎儿视为具有民事权利能力。”
——民法典在总则编“自然人”章节中,加入新规,将一个人受保护的起始点前移到了胎儿时期。
“从事与人体基因、人体胚胎等有关的医学和科研活动的,应当遵守法律、行政法规和国家有关规定,不得危害人体健康,不得违背伦理道德,不得损害公共利益。”
——这不仅为近些年热点的基因编辑等划出红线,也为一个生命从最开始提供法律保障。
八周岁
“不满八周岁的未成年人为无民事行为能力人,由其法定代理人代理实施民事法律行为。”
——用通俗的话说,八周岁以上的小孩,就可以“帮家里打酱油了”。
十六周岁
“十六周岁以上的未成年人,以自己的劳动收入为主要生活来源的,视为完全民事行为能力人。”
十八周岁
“十八周岁以上的自然人为成年人。不满十八周岁的自然人为未成年人。成年人为完全民事行为能力人,可以独立实施民事法律行为。”
守护未成年人最重要的权益
5点速览民法典在维护儿童权益方面
有哪些进步——
专家解读:
民法典解释这5类问题
具体应用到现实中,
会是什么情形?
能解决哪些问题?
来看看法律专家的解读5种情况——
0
1
案 例
吴男与邓女婚后育有一女吴可刚满八岁,两人因感情破裂诉至人民法院要求判决离婚,双方对离婚己达成共识,但都想争取孩子的抚养权。原本孩子与吴男生活的时间多一些,邓女因工作原因平时陪伴少一些,但都会尽量抽时间与孩子在一起。双方经法院多次调解都不愿让步,考虑到孩子己经年满八岁,法官要求家长将孩子吴可在开庭前带至法院,由法官单独询问其愿意跟随哪一方生活。吴男认为吴可长期由其陪伴,肯定是会选择与其生活;邓女没有这么自信,就以不在财产分割上作出任何妥协作为条件要求抚养吴可。结果,在开庭前,法官宣布了吴可的选择:愿意与妈妈邓女生活。邓女当场喜极而泣,随即表示愿意在财产分割中作出让步,协商分割。最终,双方协商离婚,约定了各自陪伴孩子的时间和方式,对孩子的伤害减少了最小。
法 律 条 文
第十七条 十八周岁以上的自然人为成年人。不满十八周岁的自然人为未成年人。
第十八条 成年人为完全民事行为能力人,可以独立实施民事法律行为。
十六周岁以上的未成年人,以自己的劳动收入为主要生活来源的,视为完全民事行为能力人。
第十九条 八周岁以上的未成年人为限制民事行为能力人,实施民事法律行为由其法定代理人代理或者经其法定代理人同意、追认;但是,可以独立实施纯获利益的民事法律行为或者与其年龄、智力相适应的民事法律行为。
第二十条 不满八周岁的未成年人为无民事行为能力人,由其法定代理人代理实施民事法律行为。
第二十一条 不能辨认自己行为的成年人为无民事行为能力人,由其法定代理人代理实施民事法律行为。
八周岁以上的未成年人不能辨认自己行为的,适用前款规定。
0
2
案 例
前段时间,黑龙江省建三江农场女童涵涵(4岁)被生父于某某和同居女友曲某某殴打住进ICU病房昏迷不醒的消息令人揪心。5月5日,建三江人民检察院依法对该案的犯罪嫌疑人曲某某、于某某以涉嫌故意伤害罪、虐待罪批准逮捕。经受虐女童生母诉讼,法院已将女童抚养权变更为生母,协议已生效。
法 律 条 文
第二十七条 父母是未成年子女的监护人。
未成年人的父母已经死亡或者没有监护能力的,由下列有监护能力的人按顺序担任监护人:
(一)祖父母、外祖父母;
(二)兄、姐;
(三)其他愿意担任监护人的个人或者组织,但是须经未成年人住所地的居民委员会、村民委员会或者民政部门同意。
第三十五条 监护人应当按照最有利于被监护人的原则履行监护职责。监护人除为维护被监护人利益外,不得处分被监护人的财产。
未成年人的监护人履行监护职责,在作出与被监护人利益有关的决定时,应当根据被监护人的年龄和智力状况,尊重被监护人的真实意愿。
成年人的监护人履行监护职责,应当最大程度地尊重被监护人的真实意愿,保障并协助被监护人实施与其智力、精神健康状况相适应的民事法律行为。对被监护人有能力独立处理的事务,监护人不得干涉。
第三十六条 监护人有下列情形之一的,人民法院根据有关个人或者组织的申请,撤销其监护人资格,安排必要的临时监护措施,并按照最有利于被监护人的原则依法指定监护人:
(一)实施严重损害被监护人身心健康的行为;
(二)怠于履行监护职责,或者无法履行监护职责并且拒绝将监护职责部分或者全部委托给他人,导致被监护人处于危困状态;
(三)实施严重侵害被监护人合法权益的其他行为。
本条规定的有关个人和组织包括:其他依法具有监护资格的人,居民委员会、村民委员会、学校、医疗机构、妇女联合会、残疾人联合会、未成年人保护组织、依法设立的老年人组织、民政部门等。
前款规定的个人和民政部门以外的组织未及时向人民法院申请撤销监护人资格的,民政部门应当向人民法院申请。
0
3
案 例
前段时间在网络上引发热议的“鲍某性侵未成年少女案”,该受害人在年满十八岁后,在诉讼时效内仍然可以自己的名义向法院起诉,要求加害人鲍某承担损害赔偿责任。
法 律 条 文
0
4
案 例
某女与前夫离婚时没有约定探望权,其前夫以此为由不同意她去探望五岁的儿子。某女多次要求探望均未果,某女诉至法院要求前夫每月协助其探望孩子两次,假期有至少一周时间由其陪伴孩子生活。法院经审理,判如所请。
法 律 条 文
第一千零五十八条 夫妻双方平等享有对未成年子女抚养、教育和保护的权利,共同承担对未成年子女抚养、教育和保护的义务。
第一千零六十七条 父母不履行抚养义务的,未成年子女或者不能独立生活的成年子女,有要求父母给付抚养费的权利。
第一千零六十八条 父母有教育、保护未成年子女的权利和义务。未成年子女造成他人损害的,父母应当依法承担民事责任。
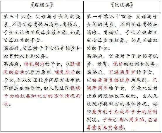
第一千零八十四条 父母与子女间的关系,不因父母离婚而消除。离婚后,子女无论由父或者母直接抚养,仍是父母双方的子女。
离婚后,父母对于子女仍有抚养、教育、保护的权利和义务。
离婚后,不满两周岁的子女,以由母亲直接抚养为原则。已满两周岁的子女,父母双方对抚养问题协议不成的,由人民法院根据双方的具体情况,按照最有利于未成年子女的原则判决。
第一千零八十五条 离婚后,子女由一方直接抚养的,另一方应当负担部分或者全部抚养费,负担费用的多少和期限的长短,由双方协议;协议不成的,由人民法院判决。
前款规定的协议或者判决,不妨碍子女在必要时向父母任何一方提出超过协议或者判决原定数额的合理要求。
第一千零八十六条 离婚后,不直接抚养子女的父或者母,有探望子女的权利,另一方有协助的义务。
行使探望权利的方式、时间由当事人协议;协议不成的,由人民法院判决。
父或者母探望子女,不利于子女身心健康的,由人民法院依法中止探望;中止的事由消失后,应当恢复探望。
0
5
案 例
张女因家中超生女孩子养不起,自小就由未聚妻的堂叔叔(只大张女三十岁)张某抚养长大,未办理收养登记 ,是农村亲朋之间“抱养”。现张女己成年嫁人,张某去世后,无父母妻子,遗留下农村房屋一座,张女能不能作为养女继承呢?按民法典的规定,张女不能作为张某的养女(法定继承人)继承张某财产。
法 律 条 文
第一千零四十四条 收养应当遵循最有利于被收养人的原则,保障被收养人和收养人的合法权益。
禁止借收养名义买卖未成年人。
第一千零九十三条 下列未成年人,可以被收养:
(一)丧失父母的孤儿;
(二)查找不到生父母的未成年人;
(三)生父母有特殊困难无力抚养的子女。
第一千零九十五条 未成年人的父母均不具备完全民事行为能力且可能严重危害该未成年人的,该未成年人的监护人可以将其送养。
第一千一百条 无子女的收养人可以收养两名子女;有一名子女的收养人只能收养一名子女。
收养孤儿、残疾未成年人或者儿童福利机构抚养的查找不到生父母的未成年人,可以不受前款和本法第一千零九十八条第一项规定的限制。
第一千一百零二条 无配偶者收养异性子女的,收养人与被收养人的年龄应当相差四十周岁以上。
第一千一百零四条 收养人收养与送养人送养,应当双方自愿。收养八周岁以上未成年人的,应当征得被收养人的同意。
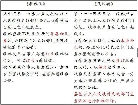
第一千一百零五条 收养应当向县级以上人民政府民政部门登记。收养关系自登记之日起成立。
收养查找不到生父母的未成年人的,办理登记的民政部门应当在登记前予以公告。
收养关系当事人愿意订立收养协议的,可以订立收养协议。
收养关系当事人各方或者一方要求办理收养公证的,应当办理收养公证。
此外,
《宪法》、《未成年人保护法》、
《预防未成年人犯罪法》、《婚姻法》、
《收养法》、《刑法》、《义务教育法》
等许多法律,
都有若干规定保护未成年人
合法权益的具体条款保护未成年人。
孩子是祖国的未来,
是民族的希望,
全社会都应为他们撑起保护伞,
筑起防火墙。
守护这些花儿
让他们茁壮成长!
